网站首页
网站首页
关于学会
学会简介
学会章程
学会领导
组织架构
分支机构
专业委员会/分会
分支机构会员推荐
学术会议
会议通知
会议报道
继教培训
科研课题
科普工作
会员服务
会费标准
申请入会
单位会员
会员权益
信用评价
标准化工作
资料下载
联系我们
网站首页
关于学会
学会简介
学会章程
学会领导
组织架构
分支机构
专业委员会/分会
分支机构会员推荐
学术会议
会议通知
会议报道
继教培训
科研课题
科普工作
会员服务
会费标准
申请入会
单位会员
会员权益
信用评价
标准化工作
资料下载
联系我们
学会动态
专业委员会/分会动态
会议通知
会议报道
继续培训
科研课题
信用评价
资料下载
广州市越秀区先烈中路102号之二华盛大厦2305.06.07室
020-87618991
020-83889633
gdswsjjxh@126.com
510050
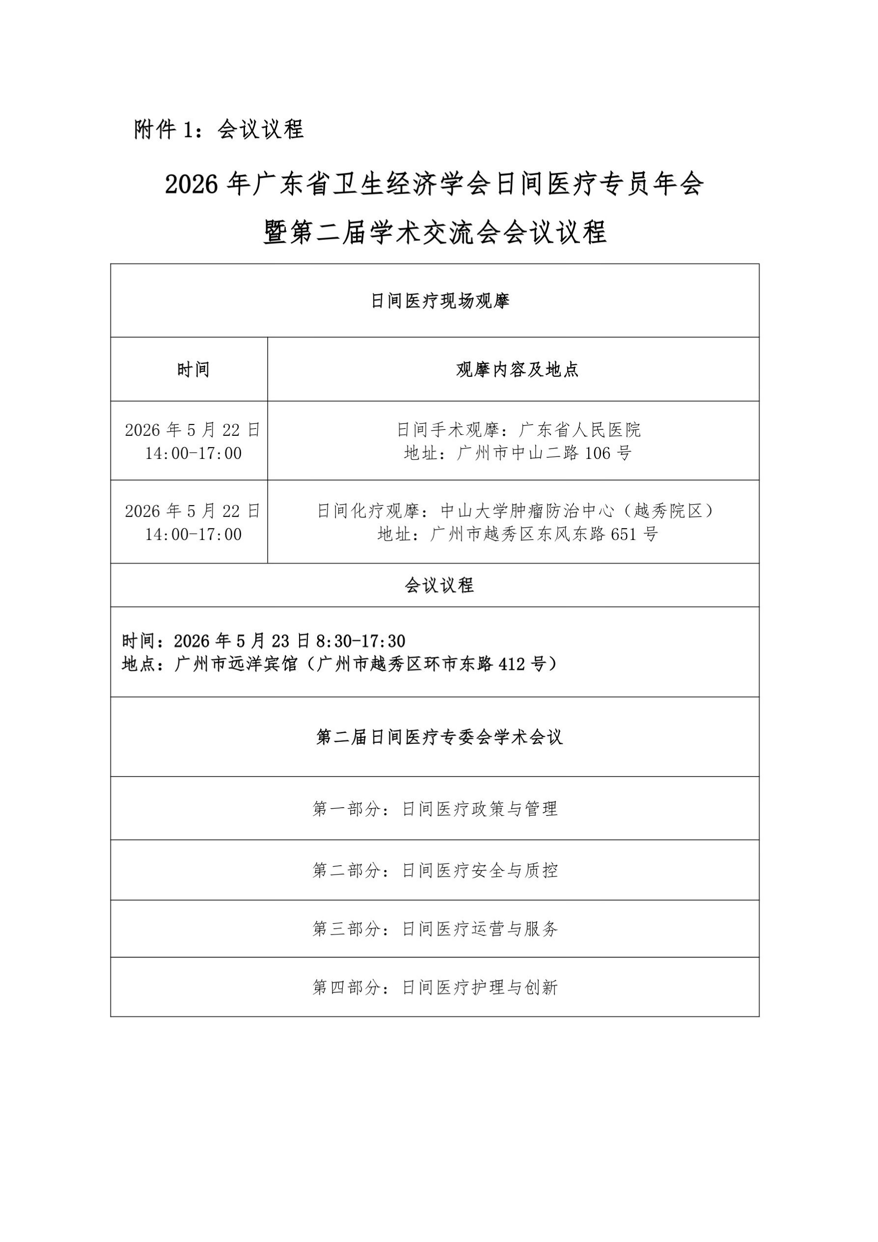
2026年广东省卫生经济学会日间医疗专委会年会暨第二届日间医疗学术交流会
首页
>
学术会议
>
会议通知
>
https://www.gdwsjjxh.cn/uploadfile/2026/0423/20260423024044354.pdf