网站首页
网站首页
关于学会
学会简介
学会章程
学会领导
组织架构
分支机构
专业委员会/分会
分支机构会员推荐
学术会议
会议通知
会议报道
继教培训
科研课题
科普工作
会员服务
会费标准
申请入会
单位会员
会员权益
信用评价
标准化工作
资料下载
联系我们
网站首页
关于学会
学会简介
学会章程
学会领导
组织架构
分支机构
专业委员会/分会
分支机构会员推荐
学术会议
会议通知
会议报道
继教培训
科研课题
科普工作
会员服务
会费标准
申请入会
单位会员
会员权益
信用评价
标准化工作
资料下载
联系我们
学会动态
专业委员会/分会动态
会议通知
会议报道
继续培训
科研课题
信用评价
资料下载
广州市越秀区先烈中路102号之二华盛大厦2305.06.07室
020-87618991
020-83889633
gdswsjjxh@126.com
510050
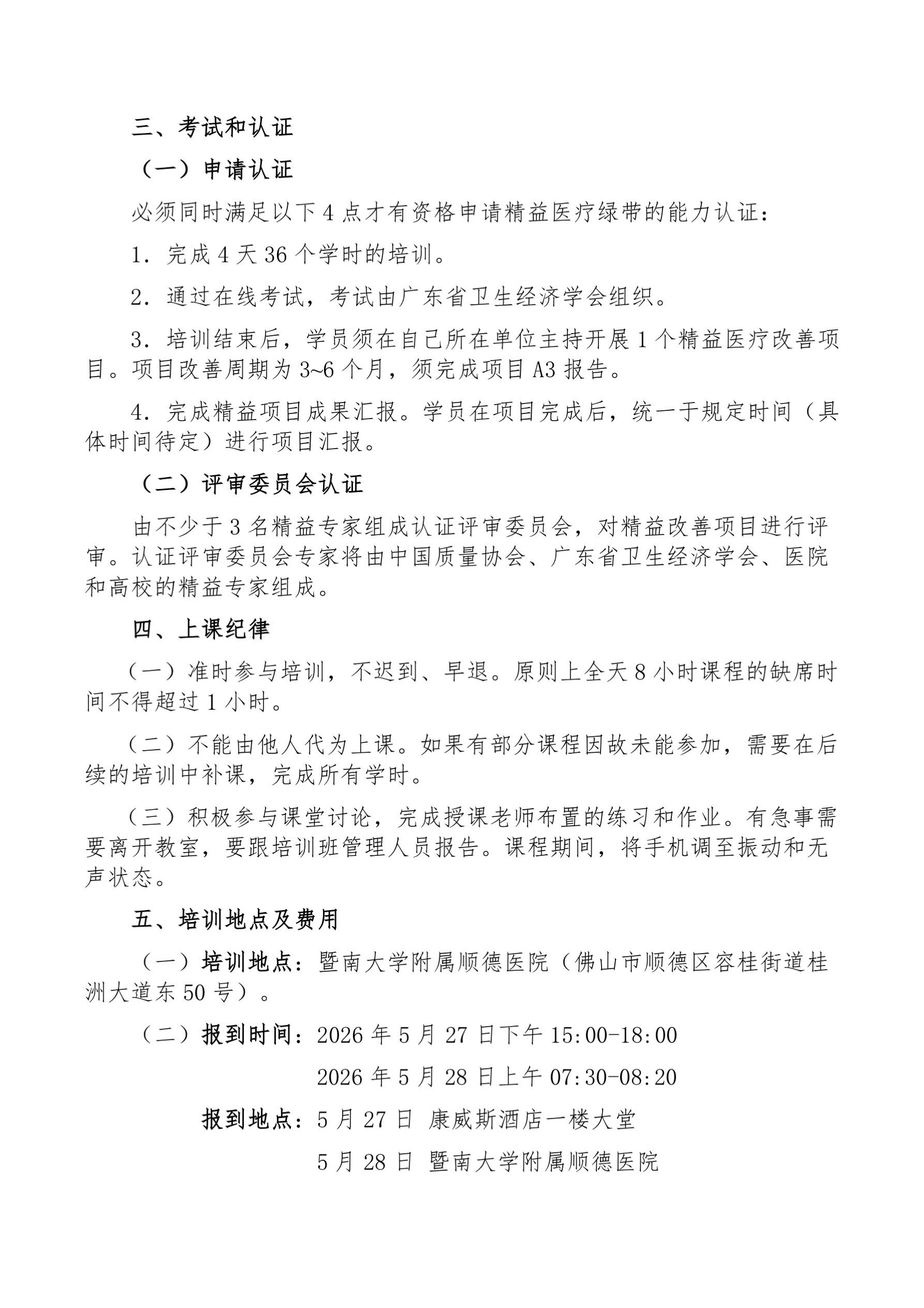
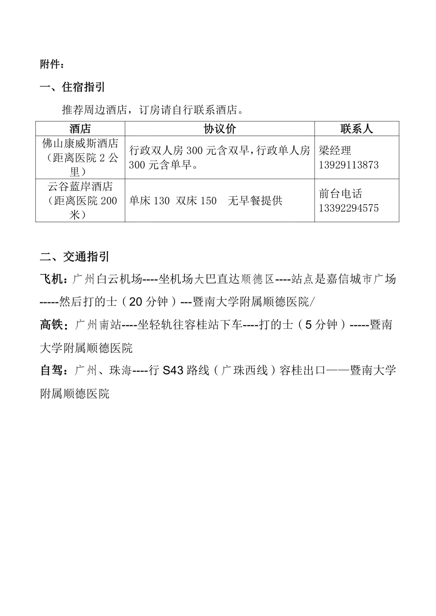
关于举办第19期精益医疗绿带培训班的通知
首页
>
学术会议
>
会议通知
>
https://www.gdwsjjxh.cn/uploadfile/2026/0420/20260420050215233.pdf